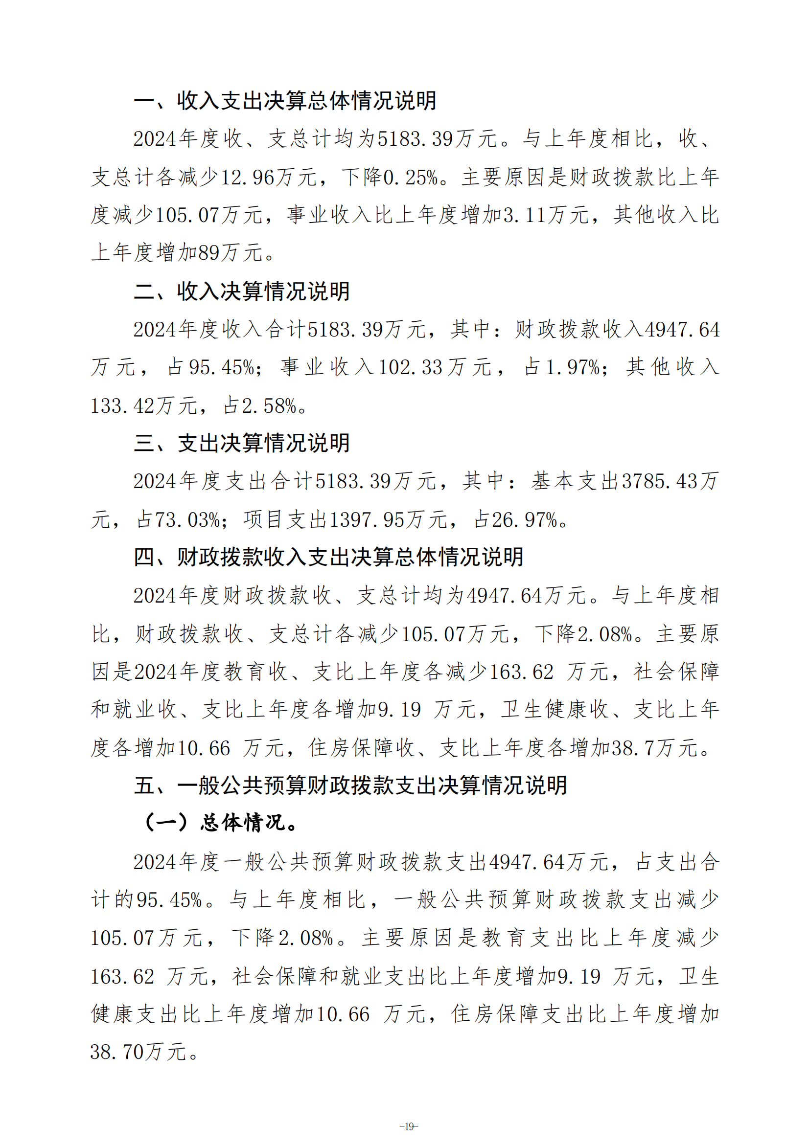
附件:
2024年度郑州市信息技术学校绩效评价报告
版权所有© 郑州市信息技术学校 地址:郑州市郑东新区金龙路188号 邮编:451464电话:党政办公室 (0371)-61130909 招生就业处 (0371)-61130911 实训处 (0371)-61130921国家信息产业部ICP备案:豫ICP备20022638号-1
微信
微博
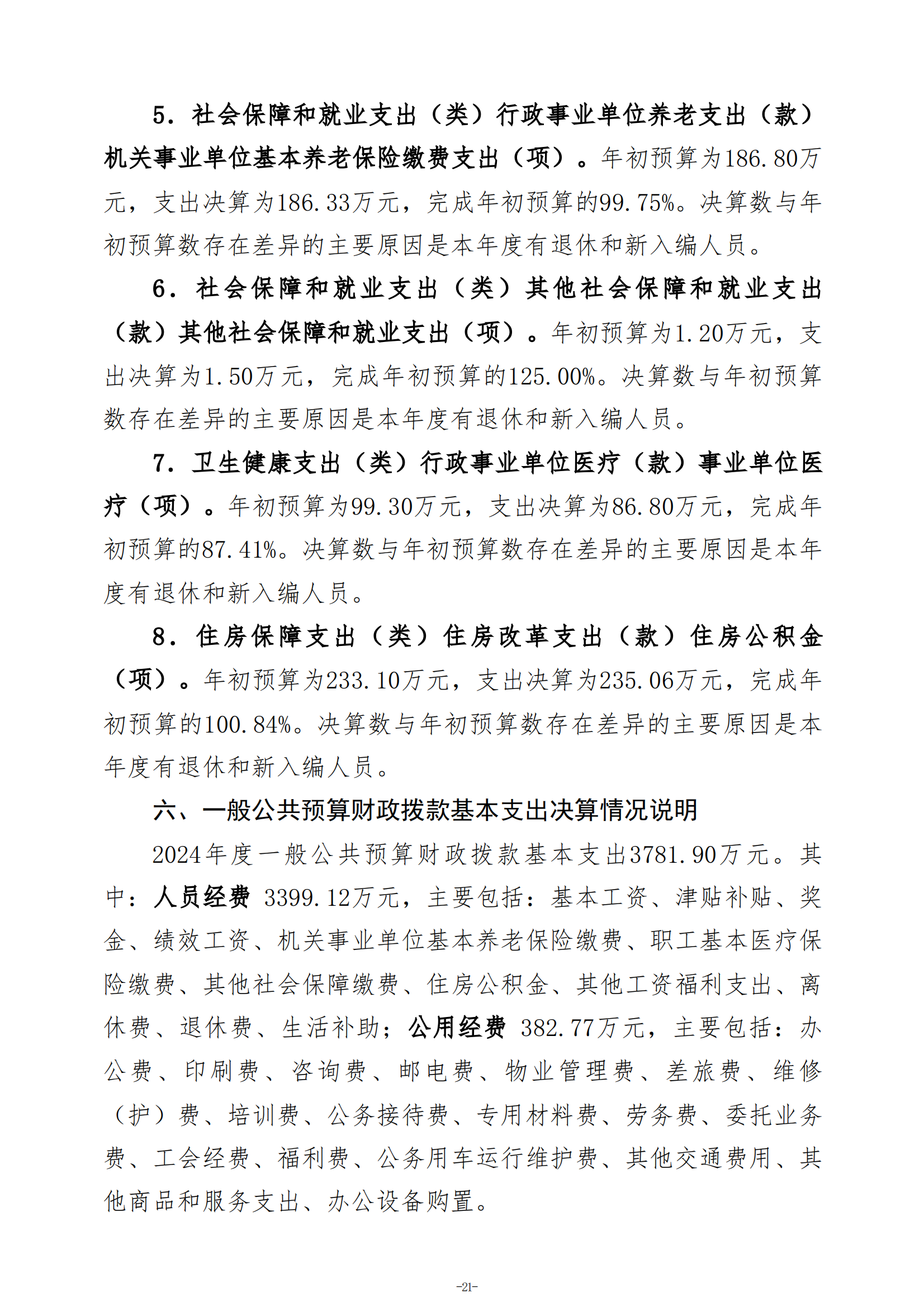
抖音
头条
VR校园