各省辖市、济源示范区、航空港区教育局,各普通高等学校、省属中等职业学校:
为深入贯彻全国教育大会精神,落实《河南省人民政府关于印发河南省深化普通高等学校考试招生综合改革实施方案的通知》要求,着力构建应用技术技能人才成长“立交桥”,拓宽中职学生升学渠道,经研究决定2026年我省继续开展普通高等学校对口招收中等职业学校毕业生(以下简称“对口招生”)工作。现就有关事项通知如下:
一、 招生对象
具有我省中等职业学校学籍的2026年应届中职毕业生。
二、 招生高校、专业和计划
对口招生高校见附件1,分校分专业招生计划另行通知。其中,对口本科招生计划按照教育部要求进行安排,鼓励本科层次职业学校在年度招生规模内加大对口本科招生计划安排力度,每个招生专业应安排不少于80人;对口专科招生计划由各高校在招生规模内自主安排,各高校应充分考虑对口招生时间调整对计划安排的影响,科学合理安排对口招生、高职单招以及普通高招计划结构,对口招生未完成的计划可调整至高职单招、普通高招使用。
招生专业必须是经审批或备案设置的专业,且属于《河南省2026年对口招收中等职业学校毕业生进入普通高等学校学习专业对照表》(见附件2)中的“报考高校专业名称”范围之内。各本科层次职业学校公布的对口招生专业数量不少于本校职业本科专业数量的50%。考生所学专业与报考专业应符合附件2中等职业学校专业名称与报考高校专业名称对照关系。
三、 招生章程核定
各高校要依据教育部和省有关规定,认真制订本校对口招生章程。主要内容包括:高校全称、校址(涉及校区等须注明),层次(本科、专科),办学性质(公办、民办),办学类型(普通本科学校、独立学院、职业本科学校、高等专科学校或专科层次高等职业学校等),专业教学培养使用的外语语种,录取规则,身体健康状况要求,学费标准和住宿费标准,学生资助政策(资助项目名称、资助标准、资助范围、资助对象、流程等,包括国家资助、社会资助、校内资助),颁发学历证书的学校名称、证书种类及其他信息,联系电话、网址,以及其他须知等。待国家招生计划下达后,各高校要根据核准的招生计划,另行向社会提前公布分专业招生计划数。
各高校须于2025年12月5日前将招生专业上传至“河南省高等教育分校分专业网上申报系统”(网址:http://gxzsjh.jyt.henan.gov.cn/)进行审核。招生专业审核通过后,于12月12日前将对口招生章程及辅助材料上传至“河南省普通高校招生章程核定系统”(网址:http://gxzszc.jyt.henan.gov.cn)进行核定。章程系统中,每所高校的招生专业已录入系统库,上报时只需按照系统流程选择即可。各高校应于12月26日前将省教育厅核定通过的本校招生章程公布网址报送省教育考试院。省教育考试院负责汇总并向社会及考生公布有关高校招生章程中的主要内容或高校公布章程的网址。
四、 报名资格审核
各级教育行政部门、招生考试机构及学校要依据有关政策,根据河南省中等职业学校学籍、毕业生信息和技工学校学籍、毕业生信息,认真做好考生资格审核工作。生源学校负责本校考生报名资格的认定,承担考生报名资格的主体责任,对所提供的本校考生信息的真实性负责。中职学籍管理部门根据电子学籍信息对考生的中职学籍情况进行确认。未经学校申报、学籍部门确认信息的学生无报考资格,招生考试机构以中职学籍主管部门提供的数据为依据安排考生报名工作,依据中职学籍管理部门提供的学校、专业等学籍信息核对考生的报名资格。
资格审核贯穿全过程,凡弄虚作假、骗取报考资格的考生,一经查实,要依规取消其当年报名、考试和录取资格。对资格认定、审核部门主要负责人、经办人等相关人员实行责任追究制度,对违规违纪相关责任人员依法依规处理,构成犯罪的移送司法机关追究责任。
五、 考试和录取
(一)考试
考试时间为2026年3月中下旬。本科招生和专科招生考试使用同一试卷,同一专业或项目的测试采用相同的方式和标准。
1. 普通类专业
(1)考试科目和分值。考试科目为:公共必修课300分,其中,语文、数学、英语各100分;专业基础课250分;专业课200分。科目总分为750分。
(2)考试方式。考试方式均为笔试,其中,语文、英语两科合卷,数学单卷,专业基础课两科合卷,专业课两科合卷。具体由省教育考试院安排。
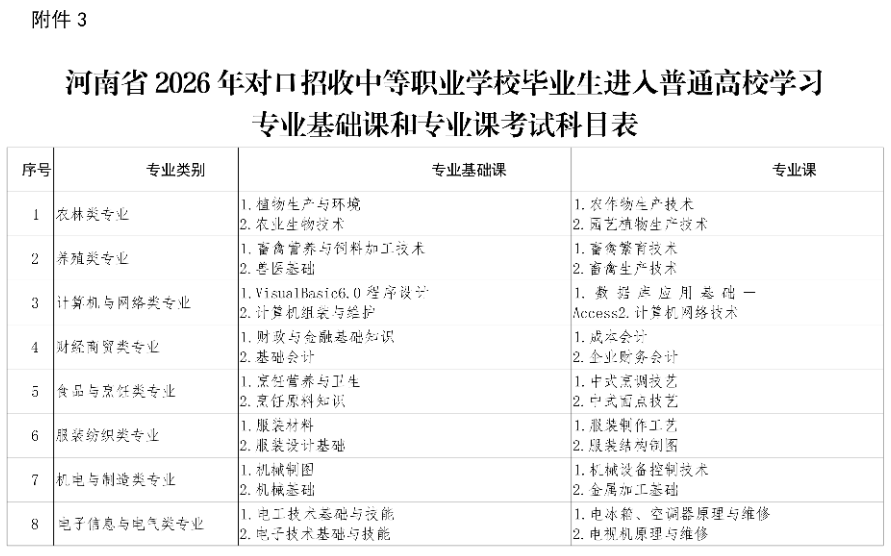
2026年我省对口考试专业基础课和专业课按《2026年河南省对口招收中等职业学校毕业生进入普通高等学校学习专业基础课和专业课考试科目表》(见附件3)规定的专业考试科目统一组织命题。自2028年起,我省对口考试专业基础课和专业课考试科目按照《河南省教育厅关于调整我省普通高等学校对口招收中等职业学校毕业生专业基础课和专业核心课考试科目的通知》(教职成〔2025〕163号)文件执行。
2. 体育类专业
(1)考试科目和分值。考试科目:公共必修课300分,其中,语文、数学、英语各100分;身体素质270分,其中包括100米跑、立定跳远、原地推铅球,为考生必考项目;继续暂停专项技术考试,该项成绩以满分计入总分。科目总分为750分。
(2)考试方式。语文、英语两科合卷,数学单卷,考试方式为笔试;体育专业考试与普通高招体育类专业省统考统一安排,身体素质项目按照我省2026年普通高考体育专业统一考试的要求和标准执行。
3. 音乐与舞蹈类专业
(1)声乐、器乐、戏曲专业考试科目和分值。公共必修课300分,其中,语文、数学、英语各100分;视唱180分;专业主科(声乐、器乐、戏曲任选其一)270分。科目总分为750分。
考试方式。语文、英语两科合卷,数学单卷,考试方式为笔试;视唱、专业主科按照普通高考的要求和标准执行,具体由省教育考试院安排。
(2)舞蹈专业(分为艺术舞蹈和国际标准舞,考生任选其一):
考试科目和分值。公共必修课300分,其中,语文、数学、英语各100分;剧目表演270分,基本功180分,科目总分为750分。
考试方式。语文、英语两科合卷,数学单卷,考试方式为笔试;剧目表演、基本功按照普通高考的要求和标准执行,具体由省教育考试院安排。
4. 美术与设计类专业
(1)考试科目和分值。考试科目为:公共必修课300分,其中,语文、数学、英语各100分;素描150分(含速写50分);色彩150分;工艺美术设计150分。科目总分为750分。
(2)考试方式。语文、英语两科合卷,数学单卷,考试方式为笔试;素描(含速写)、色彩、工艺美术设计按照普通高考的要求和标准执行,具体由省教育考试院安排。
5. 教育类专业
(1)考试科目和分值。语文(幼师语文教材)100分;数学(幼师数学教材)100分;时事政治和幼儿教育学共100分,两科合卷,时事政治占30%,幼儿教育学占70%。考试科目总分为300分。
(2)考试方式。科目考试方式为笔试,具体由省教育考试院安排。
(二)录取
按照当年考试成绩,分专业类别划定全省最低控制分数线。对口本、专科录取分批进行,拟安排在4月下旬前完成,具体时间由省教育考试院另行通知。按照考生志愿在最低控制线上从高分到低分依次进行投档,由招生学校按照录取规则、专业招生计划,择优录取。拟录取的考生名单经省教育考试院备案后,由招生高校发放录取通知书。考生加分办法参照普通高校招生统一考试的有关政策执行。
六、 新生入学后的培养和待遇
(一)学生报到和管理
新生本人持录取通知书、身份证、准考证,按高校有关要求和规定期限到校报到、办理入学手续。高校应在报到时对新生入学资格进行初步审查,审查合格的予以注册学籍,编入高校一年级就读,按照有关规定进行管理。具备编班条件的,应单独编班,集中管理。
(二)教学与培养
高校要按照《国务院关于印发国家职业教育改革实施方案的通知》的要求,根据中、高级技术技能人才培养目标要求,制订和完善中职与高职、中职与本科分专业衔接培养实施方案,深化教学改革,强化专业实训教学,创新初级技术技能人才与中、高级技术技能人才衔接培养模式。普通本科招生专业应根据学习年限和生源特点,对照《普通高等学校本科专业类教学质量国家标准》,结合高层次应用型人才培养需求,研究完善专业人才培养方案,切实加强学习过程管理,确保按照国家教学标准和规定职责完成教学任务和职业技能人才培养。
(三)待遇
新生入学后,与统一高考同一专业录取的学生享受同等待遇,其学费、住宿费以及学生资助等执行同样的标准。
(四)毕业
学生在学校规定学习年限内,修完教育教学计划规定内容,成绩合格,达到学校毕业要求的,学校应当准予毕业,并颁发毕业证书。符合学士学位授予条件的,颁发学士学位证书。
七、 工作要求
(一)高度重视,精心组织。对口招生是普通高校考试招生的重要组成部分,各地教育行政部门、招生考试机构要严格落实教育部关于国家教育考试招生工作有关要求,精心组织、周密安排,切实做好招生考试宣传和考试组织管理等工作,严肃考风考纪,确保考试安全。
(二)强化责任,服务考生。各中职学校、高校要切实负起责任,为考生提供考试咨询服务。各中职学校要做好诚信考试教育和招生政策解读等,确保考生充分了解对口招生政策。各地招生考试机构、各高校要积极开展网络招生咨询及志愿填报指导活动,为考生提供政策解读和咨询指导服务。各高校要在招生章程中明确本校对口招生的重要事项,及时公布本校对口招生分专业最低录取分数控制线。
(三)多方联动,确保安全。各级教育行政部门、招生考试机构要会同宣传、网信、公安、工信等部门加强对网络谣言、不实信息等有害信息的处置,严防考试舞弊等违规违纪问题发生,严厉打击替考、通讯器材作弊等各种形式的考试舞弊行为,切实维护考试公平公正。对考试招生过程中发生的违规违纪行为,要严肃追责,依法查处,决不姑息。
附件:1.河南省2026年对口招收中等职业学校毕业生进入普通高等学校学习招生学校总表
2. 河南省2026年对口招收中等职业学校毕业生进入普通高等学校学习专业对照表
3. 河南省2026年对口招收中等职业学校毕业生进入普通高等学校学习专业基础课和专业课考试科目表
2025年10月28日
附件1:
附件2:
附件3:





































