郑州市信息技术学校 计算机平面设计专业 人才培养方案

2025
11/06
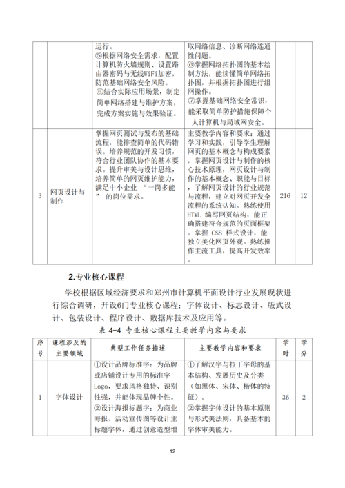
00:00

版权所有© 郑州市信息技术学校 地址:郑州市郑东新区金龙路188号  邮编:451464
电话:党政办公室 (0371)-61130909  招生就业处 (0371)-61130911  实训处 (0371)-61130921
国家信息产业部ICP备案:
豫ICP备20022638号-1